Pendaftaran Online
Pastikan sebelum melakukan pendaftaran online, seluruh dokumen yang dibutuhkan telah disiapkan dan difoto atau discan dengan jelas.
Persiapkan dokumen-dokumen berikut:
- Scan Bukti Setoran BPIH dan lembar Validasi dari Bank Penerima Setoran
- Scan Kartu Tanda Penduduk (KTP) yang masih berlaku (asli dan fotokopi)
- Scan Kartu Keluarga (KK) asli dan fotokopi
- Scan Data Abadi (Akta Kelahiran, Akta Nikah ataupun Ijazah Maksimal SMA yang ada tautan dengan nama Orang Tua)
- Pas foto berwarna terbaru ukuran 3x4 dan 4x6 dengan latar putih
- Nomor HP aktif yang dapat dihubungi
- Alamat email aktif untuk menerima konfirmasi pendaftaran
Langkah-langkah Pendaftaran Online:
- Sebelum Melakukan Pendaftaran, Silahkan Lakukan dulu Setoran ke BANK BPIH berlabel Syariah
- Masuk ke Aplikasi Haji Pintar jika belum silahkan install Aplikasi Haji Pintar di Playstore
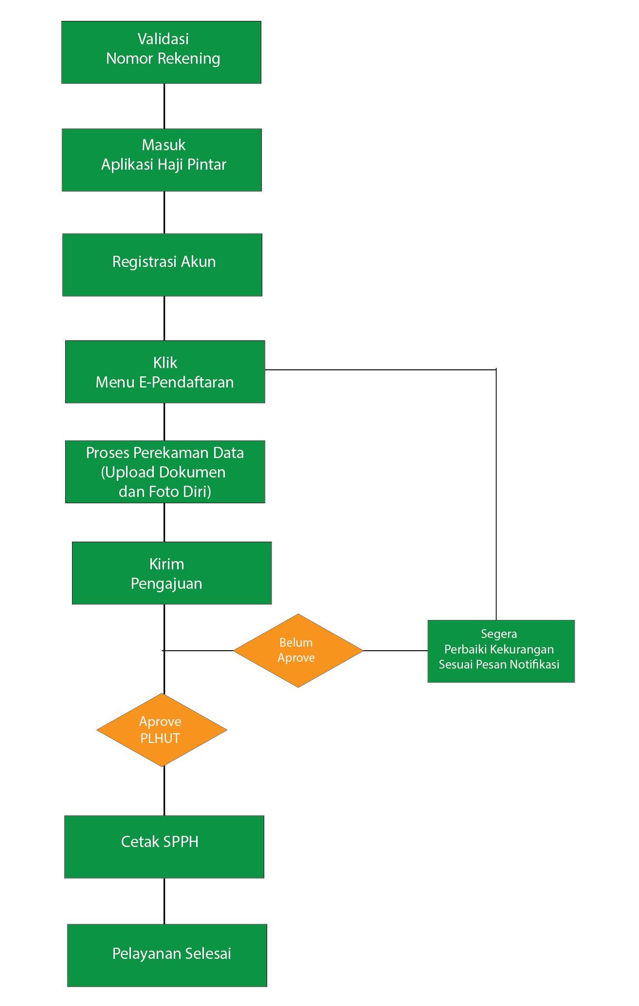
- Login, Pilih daftar, Pilih Jenis Pengguna (Jamaah) lalu klik daftar, Lalu isikan nomor validasi dan Nik nya sesuai bukti setoran awal, lalu klik submit
- Selanjutnya isikan alamat email, nomor HP, lalu buat password dan konfirmasi password lalu klik daftar, Setelah berhasil maka proses registrasi akun selesai
- Selanjutnya klik menu e-pendaftaran maka akan tampil data nomor validasi, Lalu klik nomor validasi tersebut untuk memulai upload dokumen persyaratan, Klik foto diri, Lalu klik cara ambil foto, lalu akan ditampilkan cara/contoh pengambilan foto diri, Lalu klik kembali untuk ke mode pengambilan foto diri, Sesuaikan foto di dalam frame, lalu klik lingkaran di tengah untuk ambil foto, Lalu klik unggah file
- Setelah selesai upload dokumen persyaratan, kemudian pilih status haji
- Kemudian kirim pengajuan
- Sampai disini pendaftaran selesai
- Selanjutnya sobat tunggu sampai verifikasi dan konfirmasi dari Kantor Kemenag Kab.Semarang
- Jika muncul Notifikasi perbaiki maka segera perbaiki kekurangan yang perlu diperbaiki sesuai pesan Notifikasi, Namun jika ada pesan Notifikasi bisa dicetak SPPH maka proses pendaftaran sudah selesai
- Adapun langkah-langkahnya bisa dilihat pada link berikut : Langkah-langkah Pendaftaran Haji secara Online
Adapun Alurnya bisa dilihat seperti gambar berikut :
Catatan Penting:
- Data yang sudah dikirim tidak dapat diubah, Pastikan data benar sebelum disubmit.
- Saat Foto Jangan Memakai Pakaian Dinas, Baju Warna Putih, Peci, Kacamata dan Juga Kerudung Putih (Untuk Perempuan)
- Apabila terjadi kendala, silakan hubungi petugas PLHUT Kabupaten Semarang melalui
Chat Resmi PLHUT Kab.Semarang