KEMENTERIAN HAJI DAN UMRAH
KABUPATEN SEMARANG
BREAKING NEWS
Pelunasan Biaya Haji 1447 H telah dibuka • Layanan tetap berjalan normal •

Pendaftaran Offline (Datang Langsung Ke Kantor PLHUT Kab.Semarang)

Pastikan sebelum melakukan pendaftaran , seluruh dokumen yang dibutuhkan telah disiapkan.

Persiapkan dokumen-dokumen berikut:

  1. Bukti Setoran BPIH dan lembar Validasi dari Bank Penerima Setoran
  2. Kartu Tanda Penduduk (KTP) yang masih berlaku (asli dan fotokopi)
  3. Kartu Keluarga (KK) asli dan fotokopi
  4. Data Abadi (Akta Lahir,AKta Nikah, dan Ijazah max SMA )

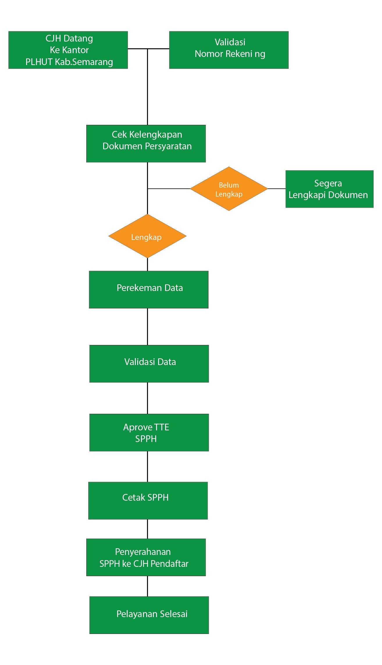
Langkah-langkah Pendaftaran:

  1. Sebelum Melakukan Pendaftaran, Silahkan Lakukan dulu Setoran ke BANK BPIH berlabel Syariah
  2. Pastikan Dokumen Lengkap
  3. Prosses Perekaman Data Oleh Petugas
  4. Tunggu TTE untuk Nomor Porsi
  5. Pencetakan SPPH beserta Nomor Porsi Calon Jamaah
  6. Pelayanan Selesai
  7. Untuk langkah-langkah Pendaftaran secara offline klik tautan berikut : Proses Pendaftaran Haji Reguler

    Adapun Alurnya bisa dilihat seperti gambar berikut :

    Deskripsi gambar

Catatan Penting:

  • Data yang sudah dikirim tidak dapat diubah, Pastikan data benar sebelum disubmit.
  • Saat Foto Jangan Memakai Pakaian Dinas, Baju Warna Putih, Peci, Kacamata dan Juga Kerudung Putih(Untuk Perempuan)
  • Apabila terjadi kendala, silakan hubungi petugas PLHUT Kabupaten Semarang melalui .
    Chat Resmi PLHUT Kab.Semarang